一、学校简介
河北工程技术学院是经教育部批准设立的全日制本科层次普通高校。
学校位于河北省省会石家庄市,创办于1997年。2001年,经河北省人民政府批准,设立石家庄法商职业学院,开始实施国家计划内招生。2011年,学校更名为石家庄城市职业学院。2014年,学校升格为普通本科院校,更为现名。2025年,学校顺利通过普通高等学校本科教学工作合格评估。
二、招聘人数
2人
三、岗位说明书
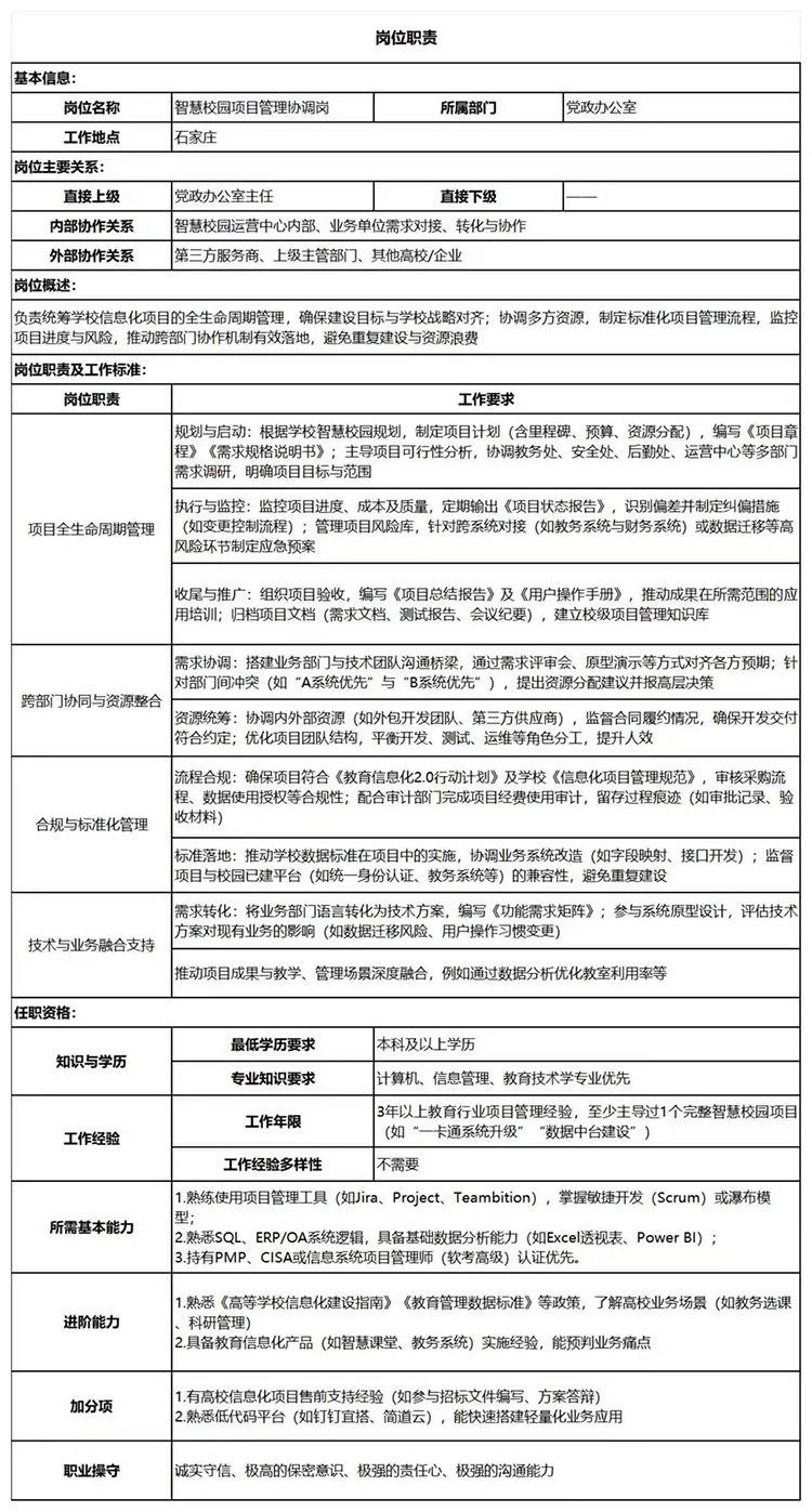
(一)智慧校园项目管理协调岗(1人)

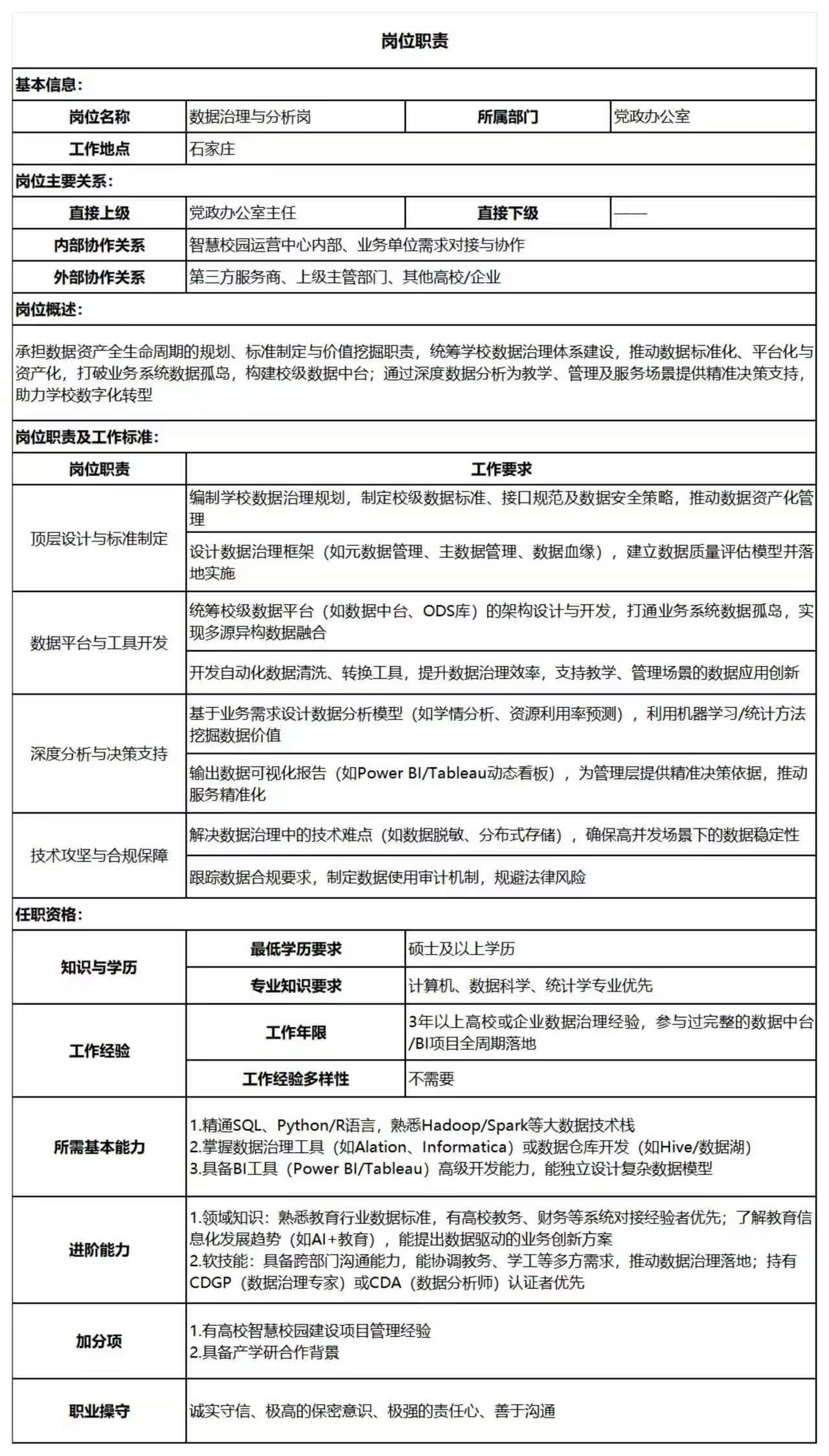
(二)数据治理与分析岗(1人)

四、招聘程序
1.报名
应聘人员填写《河北工程技术学院求职简历》(见附件),并将应聘材料,包括但不限于以下材料的电子版打包发送至指定邮箱hgrsc@hebuet.edu.cn(简历和邮件命名方式:姓名、应聘部门、所学专业、毕业时间),每人限投递1个岗位。
(1)学校制式求职简历;
(2)教育部学历证书电子注册备案表,中国高等教育学位在线验证报告(学信网下载)或教育部留学服务中心国外学历学位认证书。
2.资格审查
学校对应聘者进行资格审查,审查通过将以电话形式通知面试,若投递简历15日内未收到面试邀请,则视为资格审查未通过。
3.笔试
笔试将采用主观题考核与心理健康测评相结合的方式。
4.面试
从政治思想表现、专业能力等方面进行面试。
5.体检及录用
符合聘用条件人员需进行健康体检,体检合格后办理相关入职手续。
五、聘用待遇
1.石家庄市配套人才政策
根据石家庄市人才引进政策,享受高校毕业生购房补贴和租房补贴等人才引进政策。
2.学校人才政策
(1)学校与全职聘用人员签订劳动合同,按照国家规定缴纳五险一金。
(2)依据人才层次、从事专业、学历职称以及工作经历,并结合学校工资政策,确定薪酬标准。
(3)福利:带薪寒暑假、节日福利、健康体检、校区之间免费班车、带薪旅游、用餐补助、集体生日会等。
六、学校联系方式
联 系 人:杜老师
联系电话:0311-89653344
联系地址:石家庄市桥西区汇安路39号(乘坐107路、70路车河北工院站下车东行即到)